In der dritten Beta von macOS 26.1 sind mal wieder Spekulations-Code-Schnipsel aufgetaucht, die auf einen Nachfolger des Pro Display XDR hindeuten. Die Entwickler-Version enthält Verweise auf eine „Pro Display XDR Camera“ sowie eine „Pro Display XDR Desk View Camera“. Das… Zum Beitrag: Apple Pro Display XDR 2: Kamera-Feature in macOS Beta entdeckt Du kannst uns…
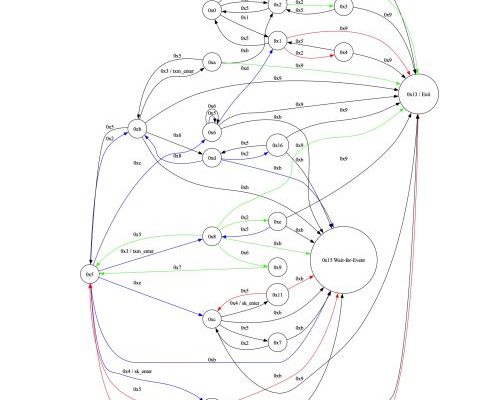
Read moreSecurity-Forscher: Apple baut iOS-Sicherheit grundlegend um
Ein neues Forschungspapier von Moritz Steffin und Jiska Classen vom Hasso-Plattner-Institut der Universität Potsdam gibt erstmals einen tiefen Einblick in aktuelle Sicherheitsmechanismen von iOS. Die Analyse zeigt, dass Apple seine Betriebssystemarchitektur deutlich verändert hat, um den Schutz vor Angriffen zu erhöhen. iOS-Security: Ist nicht nur komplex, sondern sieht auch so aus Getrennte Sicherheitsbereiche… Zentrales Element…
Read moreApple iOS 26.1 Beta 3: Neue Features im Überblick
Die dritte Beta von iOS 26.1 ist da und bringt kleinere Neuerungen mit sich Fangen wir mit der Namensänderung von Apple TV+ an. Der Streaming-Dienst heißt künftig schlicht Apple TV (wir berichteten). Im Zuge dessen wurde auch das App-Icon überarbeitet…. Zum Beitrag: Apple iOS 26.1 Beta 3: Neue Features im Überblick Du kannst uns mit…
Read moreApple realisiert Solar- und Windprojekte in Europa
Apple legt bei erneuerbaren Energien in Europa einen Gang zu. Frisch angekündigt wurden neue Solar- und Windkraftprojekte in mehreren europäischen Ländern, die zusammen 650 Megawatt zusätzliche grüne Energie ins Netz einspeisen sollen. Die Investitionen belaufen sich auf über 600 Millionen… Zum Beitrag: Apple realisiert Solar- und Windprojekte in Europa Du kannst uns mit jedem deiner…
Read moreMit Solaröfen: Schweizer Start-up ermöglicht CO2-freie Stahlproduktion
Der Beitrag Mit Solaröfen: Schweizer Start-up ermöglicht CO2-freie Stahlproduktion erschien zuerst beim Online-Magazin BASIC thinking. Über unseren Newsletter UPDATE startest du jeden Morgen bestens informiert in den Tag. Das Schweizer Unternehmen Panatere hat die CO2-freie Stahlproduktion durch Solaröfen gestartet. Mithilfe von Sonnenenergie soll das Material ohne Emissionen recycelt werden. Die Stahlproduktion verursacht massenhaft Treibhausgase. Um…
Read more